A级毛片不卡在线播放,真实的强视频免费网站_免费韩剧在线观看
學生
教工
校友
訪客
統一身份認證
統一身份認證備用
網絡資源
網站導航
English
首頁
學校概況
學校簡介
現任領導
歷任校長
機構設置
校情統計
院系設置
研究生院
物理學院
光電工程學院
機電工程學院
電子信息工程
學院
計算機科學技術
學院
人工智能學院
材料科學與工程
學院
化學與環境工程
學院
數學與統計學院
生命科學技術
學院
經濟管理學院
外國語學院
文學院
法學院
馬克思主義
學院
長理圣光機聯合學院
軍體部
遠程與繼續教育學院
國際教育學院
師資隊伍
大師風采
杰出人才
教學成果
人才培養
本科生教育
研究生教育
留學生教育
繼續教育
國防生教育
科學研究
科學技術研究院
產業信息
大學科技園
學報
招生就業
本科生招生
研究生招生
留學生招生
繼續教育招生
就業信息
創業教育
人才招聘
交流合作
國際合作
國際教育學院
“兩光國際”
校園文化
廉潔文化
校園風景
學生社團
教工社團
心理咨詢
MENU
首頁
學校概況
學校簡介
現任領導
歷任校長
機構設置
校情統計
院系設置
研究生院
物理學院
光電工程學院
機電工程學院
電子信息工程
學院
計算機科學技術
學院
人工智能學院
材料科學與工程
學院
化學與環境工程
學院
數學與統計學院
生命科學技術
學院
經濟管理學院
外國語學院
文學院
法學院
馬克思主義
學院
長理圣光機聯合學院
軍體部
遠程與繼續教育學院
國際教育學院
師資隊伍
大師風采
杰出人才
教學成果
人才培養
本科生教育
研究生教育
留學生教育
繼續教育
國防生教育
科學研究
科學技術研究院
產業信息
大學科技園
學報
招生就業
本科生招生
研究生招生
留學生招生
繼續教育招生
就業信息
創業教育
人才招聘
交流合作
國際合作
國際教育學院
“兩光國際”
校園文化
廉潔文化
校園風景
學生社團
教工社團
心理咨詢
學生
教工
校友
訪客
統一身份認證
統一身份認證備用
網絡資源
網站導航
English
首頁
»
通知公告
»
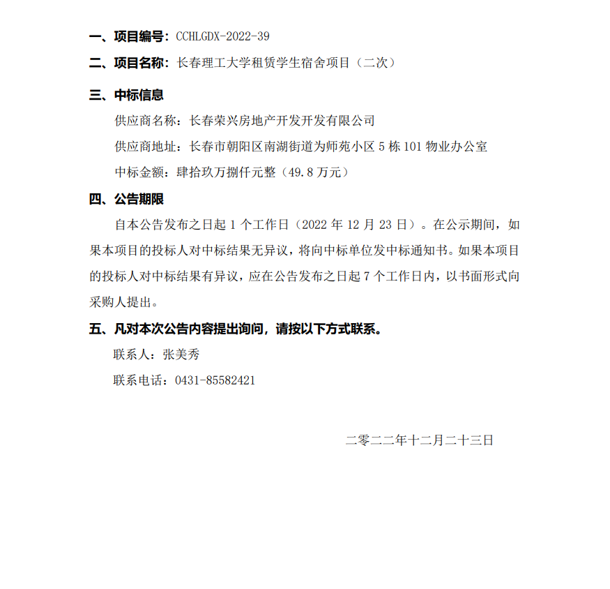
長春理工大學租賃學生宿舍項目(二次)中標結果公告
發布日期:2022-12-23
閱讀次數: 次
書記信箱
校長信箱
熱線電話
學校概況
學校簡介
現任領導
歷任校長
機構設置
校情統計
院系設置
師資隊伍
大師風采
杰出人才
教學成果
人才培養
本科生教育
研究生教育
留學生教育
繼續教育
國防生教育
科學研究
科學技術研究院
產業信息
大學科技園
學報
招生就業
本科生招生
研究生招生
留學生招生
繼續教育招生
就業信息
創業教育
人才招聘
交流合作
國際合作
國際教育學院
“兩光國際”
校園文化
廉潔文化
校園風景
學生社團
教工社團
心理咨詢
Copyright @ 2008 長春理工大學
|
地址:中國吉林省長春市衛星路7089號(東)、7186號(南)、7989號(西)
|
吉ICP備05001995號
|
吉公網安備 22010402000757號
技術支持:信息化中心
|
郵編:130022
|
電話:86-431-85583888
|
電子信箱:cust@cust.edu.cn